

2025年9月28日,艾恩森传感成功获得ANF382涡街流量计防爆合格证,为公司防爆产品团队再添一枚新成员。此次认证的顺利通过,不仅丰富了艾恩森传感防爆产品线的规格品类,更彰显了公司在工业传感领域的技术研发实力与合规化生产能力,为进一步拓展高端工业市场、提升品牌行业竞争力奠定了坚实基础。

该证书由国家权威防爆检测机构颁发,标志着ANF382涡街流量计在防爆性能、安全可靠性上,完全符合GB3836系列标准及行业规范,可广泛应用于石油、化工、煤矿等高危爆炸环境的流量监测场景。
我们注意到,ANF382涡街流量计防爆证书上的防爆标志为ExdbIICT6Gb,那么,这一防爆标志的具体含义是什么呢?
ExdbIICT6Gb防爆标志,遵循的是国际电工委员会(IEC)的防爆标准,在中国对应的国家标准是GB 3836。它表示该设备被认证可以安全地在特定的爆炸性气体环境中使用。
我们可以将这个标志分解为几个部分,同时佐以ANF382涡街流量计防爆证书来理解:
1. Ex

含义: 防爆。
说明:这是所有防爆电气设备的通用标志,以ANF382流量计为例,说明该产品符合防爆标准。
2. db
含义: 隔爆型。
说明:这是防爆型式。隔爆型是其中最常用的一种。
原理: 设备的壳体能够承受内部爆炸性混合物爆炸时产生的压力,并且不会损坏。同时,它能阻止内部的爆炸火焰向外传播,从而不会点燃外壳周围的爆炸性气体环境。ANF382涡街流量计,在设计时,其外壳严格按照防爆标准,符合GB/T 3836.1-2021爆炸性环境设备通用要求及GB/T 3836.2-2021爆炸性环境由隔爆外壳“d”保护的设备要求,产品图样和技术文件经过严格审查,样品经过防爆检验,符合隔爆型要求。

简单比喻: 像一个非常坚固的保险箱,即使内部发生爆炸,也不会影响到外部。
3. IIC

含义:气体组别。
说明:这代表了设备所适用的爆炸性气体环境的类型。气体按照其最小点燃能量(即点燃这种气体所需的电火花能量)被分为几个组别。IIC是其中最危险、最易被点燃的组别。
代表性气体: 氢气、乙炔、二硫化碳。
重要特性: 标识为IIC组的设备,可以安全地用于IIC、IIB和IIA组的气体环境,具有向下兼容性。ANF382涡街流量计,适用于以上气体环境。
4. T6

含义:温度组别。
说明:这表示设备在正常运行条件下,其表面(包括内部和外部)的最高表面温度不会超过一个特定值。T6是其中要求最高、允许温度最低的组别。
T6对应的最高表面温度: 85°C。
温度组别从高到低排列:
T1 (450°C) > T2 (300°C) > T3 (200°C) > T4 (135°C) > T5 (100°C) > T6
(85°C)。温度越低,安全性越高,适用的环境也越苛刻。
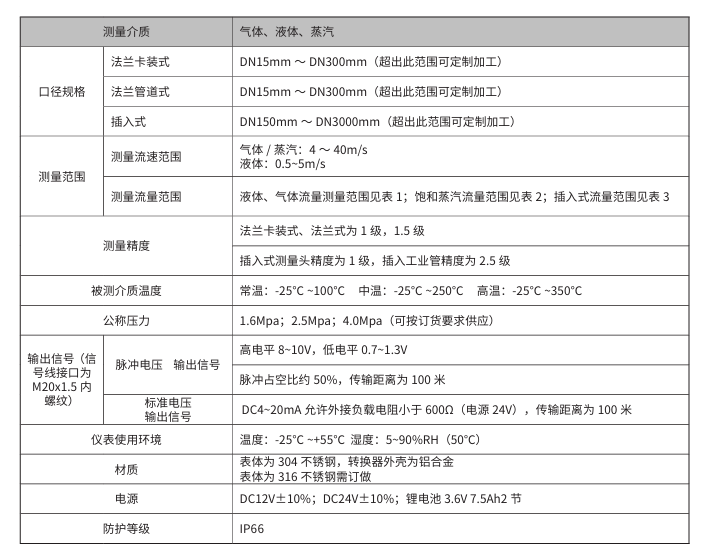
ANF382涡街流量计,被测介质温度如下:
常温:-25℃~100℃ 中温:-25℃~250℃ 高温:-25℃~350℃
使用环境温度:-25℃~+55℃ 湿度:5~90%RH(50℃)
5. Gb

含义:设备保护级别(EPL)。
说明:这表示设备的保护等级,定义了设备在爆炸性环境中运行的可靠性水平。
Ga (很高):在0区、1区、2区均能使用。
Gb (高):在1区、2区能使用。这是最常见的级别。
Gc (增强):仅在2区能使用。
ANF382涡街流量计适用于1区、2区,外壳防护等级为IP66。
综上所述:ANF382涡街流量计防爆证上的Ex db IIC T6 Gb 标志,其完整含义是:
ANF382涡街流量计一台防爆电气仪表,采用隔爆型防爆方式,适用于存在氢气、乙炔等最易燃气体的1区或2区爆炸性危险场所,正常运行中,该产品表面温度不会超过85°C,具有很高的防爆安全等级。
该产品通常用于非常危险的化工、石油、天然气、制药等行业,例如:
· 气泄漏风险的加氢车间。
· 生产或使用乙炔的场所。
· 其他存在IIC类易燃易爆气体的环境。
由于其高等级的保护(IIC组和T6温度组),它也可以安全地用于要求较低的环境(如用于IIB类气体如乙烯,或IIA类气体如丙烷的环境)。


欢迎垂询ANF382涡街流量计选型资料!

查看原文
查看原文
查看原文
查看原文