
此前,笔者在了解日本传感器龙头企业基恩士的时候——《常年毛利率80%的日本传感器企业,秘诀是什么?》,发现其销售投入远高于研发投入,并且作为深耕行业二十余年的龙头企业,其专利数也并不多。但基恩士却能成为享誉全球的明星企业,并保持领先。
这不禁让人思考,对于传感器企业而言,研发投入和销售投入二者谁更重要?也让人好奇,国内各传感器企业都如何布局?
于是,笔者对国内上市企业公开信息进行了整理,收集了各传感器上市企业的研发、销售投入及占营收比例信息,以及其专利、研发成果、在研项目情况。一窥国内传感器上市企业都如何布局,对未来又有何种规划。
以下为各上市企业的研发、销售投入及占营收比例整体情况,后文有针对单个企业的情况介绍:

(注:
1.本文信息来自各传感器上市企业2022年报。
2.关于各企业在研项目,本文仅截取了传感器相关产品。)
专利情况:
报告期内,公司共申请专利3388项,其中发明专利2545项;获得专利授权2195项,其中发明专利授权1250项。截至2022年12月31日,公司累计申请专利29206项(其中国外专利申请3738项),其中发明专利15647项;累计获得专利授权17720项,其中发明专利授权5415项。
费用情况:

在研项目情况:

专利情况:
2022年实现申请专利370件,其中发明139件,申请软件著作权97项,发布主导或参与制修订的国家标准3项,行业标准9项。
研发成果情况:
压力传感器完成22款新品开发,其中10款已经量产,申报专利21项。
研发出光雨量多合一传感器等集成式传感器。
成功开发首款CAN通讯、双通道、超低功耗PM2.5产品。
费用情况:

在研项目情况:

专利情况:
截至2022年末,本公司相关产品已取得授权专利752项,其中授权发明专利260项,已授权实用新型451项,登记计算机软件著作权1055项。
费用情况:

在研项目情况:

专利情况:

研发成果情况:
红外技术方面,拓展8μm系列产品集,1280×1024及640×512两款新产品已完成研发设计和读出电路流片。
布局10μm产品序列,完成1280×1024及640×512两款新产品研发正样开发,并拓展开发高灵敏度2560×2048超大面阵产品,完成样品初样验证。
优化提升12μm系列产品。
在视觉产品线,发布PT2系列轻载双光谱云台、PT4系列中载双光谱云台和PT6重载双光谱云台产品,在电力在线监测、林火监控、边海防监测方面提供了多种光电综合解决方案。
车载方向,完成车载红外热成像产品在汽车行业的布局,产品涵盖单红外、双光融合、双红外等类型,分辨率做到256、384、640、1280及1920的全覆盖,发布了国内首款通过AEC-Q100车规级认证的红外热成像芯片。
费用情况:

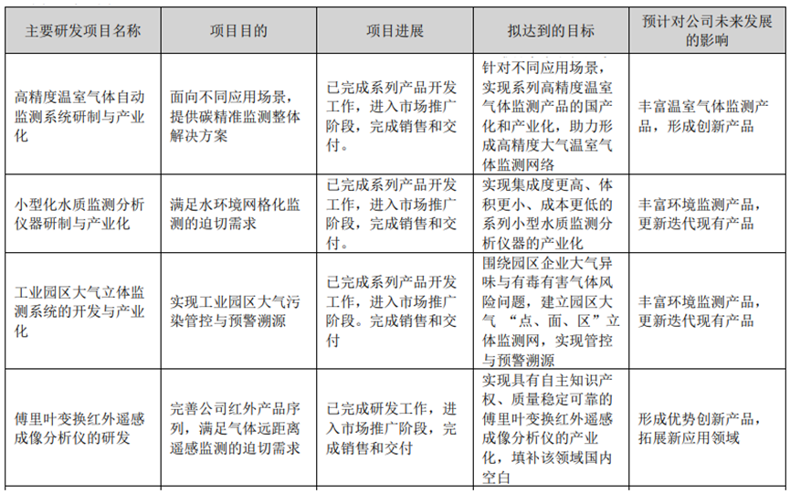
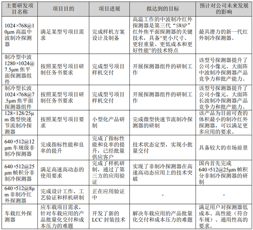
在研项目情况(图片略长,请上下滑动翻看,也可点击图片放大查看):

专利情况:
公司目前拥有432项专利(其中发明专利132项,实用新型专利230项,外观设计专利70项),113项著作权19项集成电路布图设计专有权。
费用情况:

在研项目情况:

专利情况:
截至2022年12月31日,公司累计获得授权专利345项,其中发明专利授权178项,实用新型专利授权167项。另外,公司获得软件著作权登记14项。

研发成果情况:
报告期内,该公司推出的多款满足车规要求的CIS产品,可应用于全景环视、自动泊车、流媒体后视镜和ADAS/AD等功能。在消费电子CIS市场迅速崛起,在其中的营收实现了大幅增长。公司入门级产品已在三星、小米、联想、荣耀等手机主流品牌客户处实现了大规模出货。
费用情况:

在研项目情况(图片略长,请上下滑动翻看,也可点击图片放大查看):
专利情况:
截至报告期末,公司拥有有效专利总数达到763项,其中发明专利114项。报告期内,公司及子公司新增专利证书143项,其中发明专利9项,实用新型专利112项,外观设计专利22项;新增软件著作权证书101项。
研发成果情况:
燃气传感器、催化传感器性能得到了大幅提升,实现了红外传感器产品线整体布局,二氧化碳、粉尘、AQS等车用传感器和医疗氧气、超声波氧气、呼吸机流量等医用传感器的应用开发取得了新进展。
MEMS燃气新国标传感器实现了量产,MEMS湿度传感器、MEMS催化氢气传感器的开发取得了较大的突破。
费用情况:

在研项目情况:

专利情况:
截至2022年12月31日,公司及子公司累计已获授予知识产权项目共计153项,其中发明专利和实用新型共计82项;公司及子公司新增知识产权项目申请72项,其中发明专利和实用新型共计52项。

研发成果情况:
报告期内,在传感器方面,公司推出磁传感器产品并实现在客户端的大规模量产。
费用情况:

研发费用注释:2022年度发生研发费用40381.20万元,较上年同期增长276.39%。研发费用增幅较大,一方面系2022年度实施限制性股票激励计划等,使得计入研发费用的股份支付较上年增长3443.67%;另一方面系公司研发人员人数及平均薪酬均有所增长,2022年12月末,公司研发人员人数同比增加158人,同比增长94.05%;2022年度,公司研发人员平均薪酬为58.63万元/人,同比增长22.16%。
在研项目情况(图片略长,请上下滑动翻看,也可点击图片放大查看):

专利情况:
柯力集团目前已拥有专利727项、计算机软件著作权424项(不含参股子公司)。
研发成果情况:
一方面,研制和生产多物理量传感器、称重仪表、电子称重系统、工业物联网系统成套设备。
费用情况:

专利情况:
截至2022年12月31日,公司共拥有专利166件,其中发明专利20件、实用新型专利142件,外观设计专利4件。
研发成果情况:
在压力传感器领域,各方面工艺能力得到提升,如MEMS压力传感器的芯片结构设计,芯片版图设计,芯片流片工艺,芯片晶圆测试,无应力封装、耐汽车尾气、汽油蒸汽等恶劣条件的耐腐蚀封装技术;如低压芯片的高可靠性方案,在芯片层面上进行了耐强酸,耐水汽,耐化学腐蚀的设计和流片保护工艺。
在中压类传感器领域,利用基于MEMS的硅-玻璃-陶瓷烧结技术,实现了对传统APT(陶瓷电容)中压传感器解决方案的替代,实现了传感器核心解决方案上对国外竞争对手或主流方案的替代或超越。
费用情况:

在研项目情况:

专利情况:
截至报告期末,公司合计获得143项专利,其中包括发明专利42项;获得国家重点新产品4项,通过省级科技成果鉴定4项,获得湖北省专利金奖1项。

研发成果情况:
开发出CO2变送器、新风控制器等新产品,应用于智能家居等场景。
开发出家用长寿命、高精度燃气报警器,应用于家用厨房等场景。
开发出长寿命、高精度CO传感器及有毒气体泄漏监测传感器,应用于CO泄漏报警等场景。
研发出超声波氧气传感器Gasboard-8500V,有效实现对O2浓度的检测,应用于呼吸机、制氧机等医疗器械。
研发出汽车空气质量AQM传感器、香氛发生器等新产品,应用于汽车座舱领域。
研制出超低量程的CH4传感器,应用于温室气体以及痕量气体的监测,研制出微量激光氧气传感器和分析仪表等,应用于空分、真空检测等场景。
费用情况:

在研项目情况(图片略长,请上下滑动翻看,也可点击图片放大查看):

专利情况:
截至2022年12月31日,公司共拥有境内外发明专利66项、实用新型专利252项,正在申请的境内外发明专利200项、实用新型专利320项。

研发成果情况:
声学MEMS芯片及传感器:完成了对颗粒不敏感的前进音MEMS芯片的研发,该款芯片的推出将公司芯片的失效率由300ppm大幅降低至50ppm以下。
压力传感器芯片及传感器、模组:研发并推出适用于汽车、工控、医疗领域的智能温度补偿ASIC芯片,并且在汽车、工控类、医疗类压力传感器的封装形式和材料上进行了多项研发。
惯性传感器芯片:优化工艺,持续开展对新结构加速度传感器和陀螺仪的预研工作。
压感传感器芯片:2022年开始开发基于新材料、新结构的压感传感器以适应工控和汽车等领域的应用。
流量传感器芯片:已开发成功小流量传感器芯片,并开始出货。
微流控生物检测芯片:2022年,配合客户,定制开发了微流控生物检测芯片,并已开始了小批量出货。
费用情况:

在研项目情况(图片略长,请上下滑动翻看,也可点击图片放大查看):

专利情况:
截至报告期末,公司及下属企业共拥有 84 项专利。
研发成果情况:
低损耗高介电常数介质陶瓷材料及其制备的电极陶瓷片研究开发,已经完成陶瓷电极片样品制作及优化、批量生产验证等,目前正在进行市场导入,并对部分客户送样。
气体传感器用线性渐变可调滤光片研究已经完成滤光片样品制作及验证等,目前正在进行批量试制。
塑封型贴片式热释电红外传感器开发已经完成塑封贴片式热释电红外传感器的样品制作、批量试制等,目前已经对部分客户送样并进行了该款产品的对外宣传。
用于热成像传感器的带通红外滤光片开发已经完成项目立项,目前正在进行前期项目计划及方案设计。
费用情况:

在研项目情况:

不难发现,13家上市企业中,有9家的研发占比超过了销售占比。可以清晰的是,对于传感器企业而言,目前更重要的还是研发,尤其在如今“卡脖子”的大背景下,研发更是重中之重。
但另一方面,销售工作却不能被落下,因为在分析基恩士的文章中笔者也提到,最好的产品/技术往往不是最畅销的,可见销售工作尤为重要。而在上文收录的13家上市企业中,也有6家的研发与销售投入差距不大。
综上所述,研发与销售对于一家企业而言都至关重要,不过要夯实产品基础,研发的确需要更多投入。
*免责声明:本文版权归原作者所有,本文所用图片、文字如涉及作品版权问题,请第一时间联系我们删除。
本平台旨在为读者提供行业研究型深度资讯。本文仅代表作者本人观点,不代表艾恩森传感立场。

查看原文
查看原文
查看原文
查看原文