
智能汽车(Intelligent Vehicles,IV)通过车载传感系统具备主动环境感知能力,利用车载信息终端实现与人、车、路等信息的交换,是智能交通系统的重要组成部分[1]。自主式智能汽车的初级阶段是具有先进驾驶辅助系统(Advanced Driver Assistance Systems,ADAS)的汽车,具备自主决策能力自动分析车辆行驶的安全及危险状态,能够执行车辆制动、驱动、转向干预,并利用声音、影像、灯光、触觉报警等方式提醒驾驶员[2]。
自主式智能汽车ADAS 系统是车辆从被动安全技术向主动安全技术的重要变革,其核心是环境感知系统,主要由感知层、决策层和执行层组成,本文重点介绍ADAS 系统感知层中摄像头、毫米波雷达、激光雷达等各类传感器的技术特征及发展趋势。
视觉传感器是利用摄像头获取到的图像进行图像处理,捕捉对象物如面积、重心、尺寸、方位等关键特征量,并能够输出数据便于决策单元做分析的传感器,是实现众多预警、识别类ADAS 功能的基础,同时也是自动驾驶必备的传感器之一[3]。
按照车载视觉传感器原理和布置方式的不同,主要分为:单目摄像头、多目摄像头、环视摄像头、红外夜视摄像头等,其技术特点对比表如表1 所示。
![]()
表1 各类视觉传感器技术特点对比
视觉传感器特点主要有:
1、视觉图像信息丰富,可识别交通标示、地面标志物、车道线、交通信号灯等;
2、视觉摄像头可实现道路特征与高精度地图匹配后的辅助定位,环境适应能力强;
3、与机器学习、深度学习等人工智能相融合,可获取更高检测效果。
4、受天气影响大,算法及算力要求较高。
车载毫米波雷达主要由发射模块、接收模块、信号处理模块及天线等组成,其工作原理如图1 所示[5]。雷达天线向外发射毫米波信号,通过接收目标的反射信号,经信号处理模块获取车辆周边的环境信息,主要包括与探测物体间的相对距离、速度、角度及运动方向等;依据此信息进行目标跟踪和识别,结合车身信息状态,经车辆ECU 处理及决策后,以声音、图像和振动等形式提醒驾驶员,或及时做出制动、驱动和转向干预。

图1 车载毫米波雷达工作原理
毫米波雷达按照工作原理可分为脉冲式毫米波雷达与调频式连续毫米波雷达,脉冲式毫米波雷达通过发射、接受电磁脉冲信号间的时间差计算目标位置信息,但由于需要在微秒级别内发射大功率脉冲信号,且需要对收、发设备进行隔离技术处理,导致这类型毫米波雷达在硬件设计上较为复杂,产品成本高;同时在高速情况下回波信号易到周围环境影响,接收系统灵敏度有限,故在智能车用领域较少采用。调频式连续毫米波雷达是目前车载毫米波的主流方案,主要利用多普勒效应(Dopler Effect)测量目标状态信息,通过分析一个或多个发射信号频率与反射信号频率的变化,计算出目标与雷达的相对位置信息,可实现对多目标识别,技术相对成熟。
毫米波雷达按照探测距离可分为短程毫米波雷达(SRR)、中程毫米波雷达(MRR)和远程毫米波雷达(LRR)三类,具体参数对比如表2 所示。目前MRR/LRR 相比LRR 具有体积小、单芯片集成度高、性能好以及研发、物料成本低的优点,MRR/LRR将成为行业未来发展主要方向。

表2 不同探测距离毫米波雷达技术特点对比
毫米波雷达特点主要有:
1、视野覆盖范围广,探测距离远,最大探测距离可达250m;
2、探测性能好,成像能力强,不受物体颜色与环境温度影响,可在极端环境下全天候正常工作;
3、灵敏度高、响应速度快、方向性好、低空跟踪精度较高;
4、体积小、质量轻、技术成熟、工艺相对简单,性价比高;
5、抗干扰能力强,受地面杂波及噪声影响小;
6、覆盖区域呈扇形,存在盲区;无法识别交通标志及信号灯。
激光雷达(Light Detection and Ranging,LiDAR)是一种以利用激光器为发射光源,利用光电探测方式的光学遥感传感器,通过向目标物体发射探测激光信号,比较接收、发射信号差异,输出点云,呈现目标物精确的三维结构信息,从而获取距离、方位和高度等位置信息及速度、姿态等运动状态的传感器,从而对目标物体进行探测、跟踪和识别,能帮助汽车实现周围环境的精准3D 重建,被称为最有效的智能汽车环境感知方案之一[6]。
不同类型的激光雷达结构略有差异,但都主要由激光发射系统、激光接收系统、信息处理系统和扫描系统四大部分组成。激光发射系统中的驱动电路周期性的驱动激光器发射激光脉冲,通过激光调制器的光束控制器调整发射激光的方向及线数,再由发射光学系统发射激光;经接收光学系统,光电探测器接收目标物体反射的激光信号,并将信息传递至信息处理系统;信息处理系统经过放大处理及数模转换,由控制单元计算分析获取目标表面形态、物理属性等特征,建立物体模型;扫描系统则是能够改变激光束的空间投射方向,能够以稳定的转速旋转对所在平面进行扫描,并产生实时平面图信息,实现激光雷达的3D 建模及雷达定位,具体组成原理如图2 所示。

图2 激光雷达工作原理
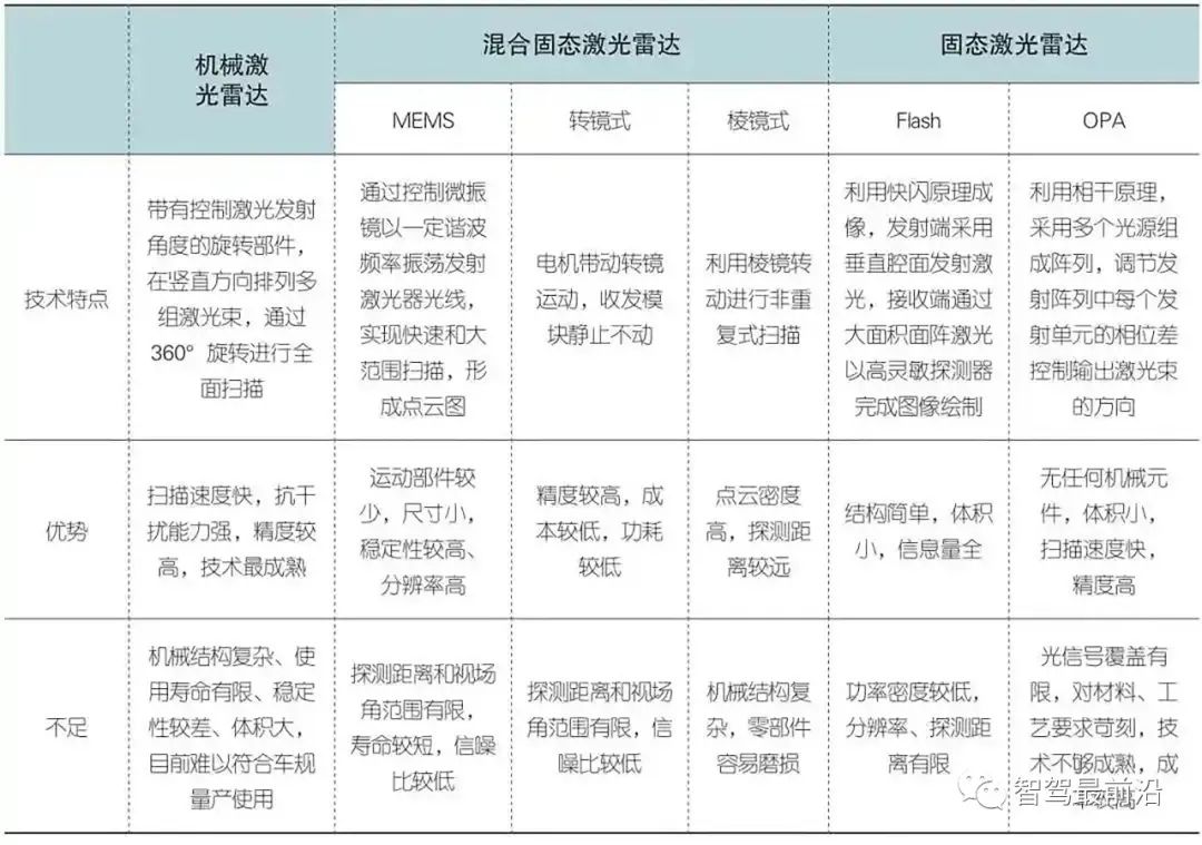
按照扫描系统原理差异,激光雷达主要分为机械激光雷达、混合固态激光雷达、固态激光雷达三种类型。机械式激光雷达是带有控制激光发射角度的旋转部件进行全面扫描;混合固态激光雷达无需机械旋转结构,而是采用内部玻璃片旋转的方式改变光束角度,主要有微机电系统MEMS、转镜式、棱镜式三种类型;固态激光雷达也无需机械旋转结构,而是依靠电控方式改变激光发射方向,主要有Flash 和光学相控阵OPA 两种类型。不同扫描系统原理的激光雷达技术特点如表3 所示。

表3 不同扫描系统原理的激光雷达技术特点对比
按照发射光波长的差异,目前主流的三维成像激光雷达发射光主要有905nm 和1550nm 两种波长。其中905nm 激光接收器使用价格较低的硅材质,以半导体激光器为光源器件,成本较低、尺寸相对较小,是目前最主流的激光雷达类型,但为避免对人眼造成伤害,其发射功率和探测距离会受到限制;1550nm 波长激光则不会对人体视网膜产生伤害,发射功率较高、探测距离远、穿透能力强、受日光干扰小,但需要以光纤激光器为光源器件,探测器材料成本较高。
激光雷达主要有以下特点:
1)分辨率高。激光雷达距离分辨率可达±5cm 以下;速度分辨率达10m/s 以内,可同时跟踪多个目标;
2)探测范围广。探测距离可达300m 以上、水平视场角可达360°、垂直视场角可达40°;
3)信息量丰富。激光雷达不仅可以探测周边车辆信息,还能有效识别路面凹凸、抛洒物、大型静止障碍物等目标物。
4)可全天候工作。无需外接光照条件即可正常工作。
5)隐蔽性好,抗干扰能力强。激光雷达发射口径小,接收区域窄,干扰源少。
6)多线激光雷达成本较高,易受大雨、浓烟、浓雾等天气影响,同频段激光雷达易相互干扰。
智能汽车高级别的自动驾驶需要环境感知系统多种传感器的优势互补,不同类型传感器性能对比如表4 所示[7]。

表4 各类型传感器技术特点对比
不同类型的环境感知传感器有各自的优势和应用局限性,目前发展趋势是通过多传感器信息融合以弥补单一传感器的不足。多传感器融合可更加准确、全面识别外界环境,显著提高智能驾驶系统的安全性和可靠性,是高级别无人驾驶的必然选择。多传感器融合在硬件层面上要求传感器数量要足够,保证功能互补、信息全面、可信度高、识别能力强;软件层面上要求算法数据运算速度快、并行处理能力强、兼容协调性好、容错率高,保证决策的时效性和准确度。
本文对智能汽车环境感知系统中的视觉传感器、毫米波雷达、激光雷达等传感器进行了较为全面的介绍,并对比了各类传感器的技术特点。相较其他类型传感器,激光雷达所见即所得,能够实现三维实时感知,避开对算法和数据的高度依赖,在探测精度、可靠性和抗干扰能力等方面具备特色优势,而1550nm 波长、FMCW 测距方式的固态激光雷达方案已是目前发展趋势。目前“毫米波雷达+摄像头”方案是短期内最有可能的技术组合,但长远来看,随着成本的下降,“固态激光雷达+摄像头”具备更大潜力,或将成为主流。

免责声明:本文版权归原作者所有,本文所用图片、文字如涉及作品版权问题,请第一时间联系我们删除。
本平台旨在为读者提供行业研究型深度资讯。本文仅代表作者本人观点,不代表艾恩森传感立场。

查看原文
查看原文
查看原文
查看原文