Menu
技术支持
QQ
返回顶部
新闻资讯
News
新闻资讯
超3亿!传感器公司官宣重磅收购
超3亿!传感器公司官宣重磅收购
2025/05/29
5月20日,杰华特发布公告称,公司及全资子公司杰瓦特微电子(杭州)有限公司拟以合计3.19亿元直接和间接收购南京天易合芯电子有限公司(以下简称“天易合芯”)40.89%的股权,并实际控制后者41.31%的股权。交易完成后,杰华特及杰瓦特将向天易合芯董事会委派三名董事(占五分之三席位),从而将其纳入合并报表范围。本次收购分为两部分:一是杰华特直接受让天易合芯10家机构股东持有的29.74%股权;二是
光感知巨头收购
光感知巨头收购
2025/05/29
5月19日晚,联合光电公告称,公司拟以发行股份等方式购买长益光电100%的股权,并募集配套资金。公司股票自5月20日开市时起开始停牌。公司预计在不超过10个交易日的时间内披露本次交易方案。本次交易预计不构成重大资产重组,不构成重组上市。长益光电成立于2009年7月,注册资本8000万元,经营范围包括光学仪器制造、光学仪器销售、照相机及器材制造、照相机及器材销售、机械设备租赁等。公告显示,本次交易事
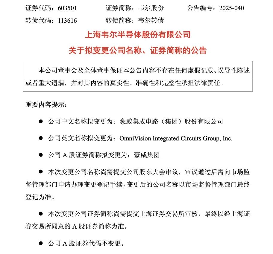
1500亿市值传感方案商,公告拟更名
1500亿市值传感方案商,公告拟更名
2025/05/29
5月19日晚间,上海韦尔半导体股份有限公司(韦尔股份,603501)发布拟更名公告。公告显示,拟将公司名称从“上海韦尔半导体股份有限公司(以下称韦尔股份)”变更为“豪威集成电路(集团)股份有限公司”,证券简称从“韦尔股份”变更为“豪威集团”,证券代码保持“603501”不变。公告指出变更原因:根据公司目前主营产品品牌影响力及产品类型占比,为了更加全面地体现公司的产业布局和实际情况,准确反映公司未来
210亿!芯片巨头确认出售工厂
210亿!芯片巨头确认出售工厂
2025/05/28
AMD将以30亿美元(约合人民币217元)价格将最近收购的ZT Systems服务器制造业务出售给Sanmina。随着Sanmina致力于打造美国本土供应链,这家合同制造商将成为AMD的AI硬件合作伙伴。Sanmina将以22.5亿美元现金收购ZT Systems的制造业务,并支付3亿美元的溢价,其中50%为现金,50%为股权。该交易预计将于2025年底完成,其中还包括一项4.5亿美元的或有对价,
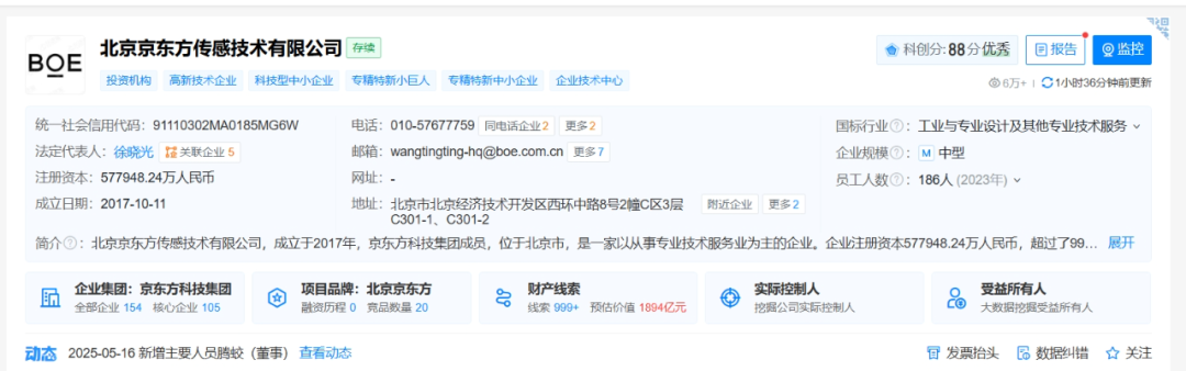
近10亿!京东方传感公司增资
近10亿!京东方传感公司增资
2025/05/28
近日,北京京东方传感技术有限公司(以下简称“京东方传感”)完成工商变更,注册资本由47.86亿元增至57.79亿元,增幅超20%。同时,公司主要管理人员发生部分调整。作为京东方科技集团(京东方A, 股票代码:000725)全资子公司,此次增资标志着这家成立于2017年的传感器领域核心企业,正加速布局物联网与智能传感技术赛道。此次增资后,其注册资本规模跃升至57.79亿,显示出京东方A在传感技术及半
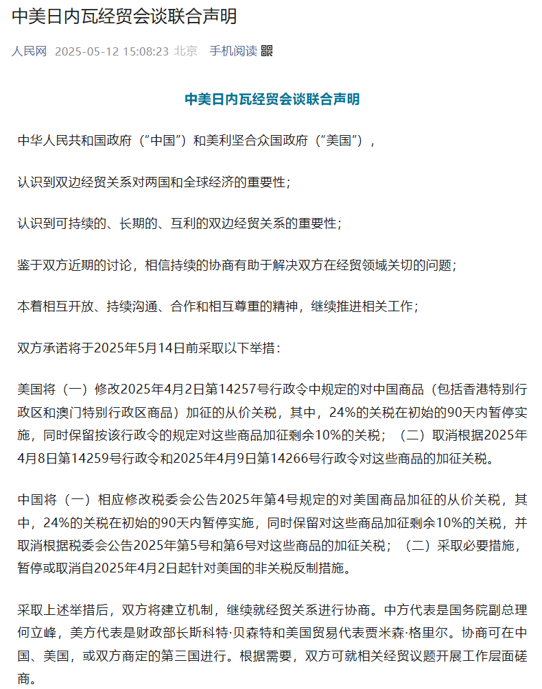
互降关税超100%
互降关税超100%
2025/05/28
5月12日,《中美日内瓦经贸会谈联合声明》发布。中国和美国同意在未来90天内降低关税,这标志着世界两大经济体之间的贸易战大幅降温。根据在日内瓦达成的协议,美国将把对中国商品的关税从145%降至30%,中国将把对美国进口商品的关税从125%降至10%。该声明指出,中国和美国认识到双边经贸关系对两国和全球经济的重要性;认识到可持续的、长期的、互利的双边经贸关系的重要性;鉴于双方近期的讨论,相信持续的协
CIS机遇凸显,龙头利润暴涨287.20%!
CIS机遇凸显,龙头利润暴涨287.20%!
2025/05/28
近日,国产图像传感器龙头 格科微 (688728)披露最新财报,2024年营收净利双双爆发式增长,2024年全年营收突破63.83亿元,同比增35.90%。净利润达1.87亿元,同比暴涨287.20%。目前,高端手机CIS产品占比突破50%,非手机领域智慧驾驶、AI眼镜等新赛道全面开花,临港工厂产能全开助力业绩腾飞。 2024年,格科微以“高像素战略”点燃增长引擎,全年营收突破
突发!传芯片巨头将再裁员20%,2万多人受波及
突发!传芯片巨头将再裁员20%,2万多人受波及
2025/04/25
据知情人士透露,英特尔预计将在本周宣布计划裁员超过20%,旨在消除公司的官僚主义作风。因相关计划未公开而不愿具名的知情人士称,此举旨在精简管理、重建工程师文化。这将是3月刚上任的首席执行官陈立武领导下的首次重大重组。英特尔去年就按照8月份宣布的裁员计划裁掉约15000人。截至2024年底,英特尔有108900名员工,低于前一年的124800人。按20%计算,本轮裁员数量将超过2万人。英特尔的一位代
创新高!制造大厂全年营收超359亿元
创新高!制造大厂全年营收超359亿元
2025/04/25
4月20日晚间,长电科技公布2024年年度报告。报告显示,全年实现营收359.6亿元,同比增长21.2%,创历史新高;归母净利润16.1亿元,同比增长9.4%;扣非净利润15.5亿元,同比增长17.02%。其中,四季度实现营收109.8亿元,同比增长19.0%,环比增长15.7%,首次突破百亿人民币大关并创历史单季度新高;归母净利润5.3亿元,同比增长7.3%,环比增长16.7%。图源:金融界20
MCU大厂,裁员2800人
MCU大厂,裁员2800人
2025/04/25
当地时间4月10日,意法半导体(ST)披露了其重塑全球制造布局计划的更多内容,其中包括:优先投资面向未来的基础设施,部署更多人工智能和自动化技术,并全球裁员2800人。意法半导体还表示,制造业务的重塑和现代化旨在实现两大目标:优先投资面向未来的基础设施,例如300mm(12英寸)硅晶圆及200mm(8英寸)碳化硅晶圆厂,使其达到关键规模;最大限度地提高现有150mm(6英寸)产能和成熟的200mm
英伟达/AMD/英特尔,AI芯片禁售中国!
英伟达/AMD/英特尔,AI芯片禁售中国!
2025/04/24
英特尔(Intel)已告知中国客户,该公司开始需要获得许可证,才能销售部分先进人工智能(AI)处理器。英特尔称,如果其芯片的总DRAM带宽达到1400GB/s或以上、输入输出(I/O)带宽达到1100GB/s或以上,或两者总带宽达到1700GB/s或以上,则需要获得向中国出口的许可证。英特尔的Gaudi系列远远超出了这些要求。4月14日,英伟达表示,美国政府对英伟达(NVIDIA)销往中国的H20
传感龙头净利润破33亿!
传感龙头净利润破33亿!
2025/04/24
4月15日晚间,韦尔股份(603501.SH,股价122.85元,市值1495亿元)披露2024年年报,该年度营业收入为257.31亿元,同比增长22.41%;归母净利润33.23亿元,同比增长498.11%。韦尔股份是一家主要从事芯片设计业务的Fabless(无晶圆厂)芯片设计公司。公司半导体设计业务主要由图像传感器解决方案、 显示解决方案和模拟解决方案三大业务体系构成。公告显示:报告期内,韦尔
余承东卸任华为车 BU 董事长
余承东卸任华为车 BU 董事长
2025/04/24
近日,华为官网及余承东个人社交平台认证信息更新显示,其 “智能汽车解决方案 BU(车 BU)董事长” 职务正式卸任,仅保留 “华为常务董事、终端 BG 董事长” 身份。华为官网显示,余承东出生于1969年,毕业于清华大学,硕士。1993年加入华为,历任3G产品总监、无线产品行销副总裁、无线产品线总裁、欧洲片区总裁、战略与Marketing总裁、终端BG CEO、智能汽车解决方案BU董事长等。现任华
量子传感器,新突破!
量子传感器,新突破!
2025/04/24
多个行业有望受益于量子传感创新。与传统传感器相比,量子传感器的灵敏度大幅提升,甚至能够实现全新的传感功能。预计多个行业将受益于量子传感创新,包括原子钟、量子磁力仪、量子陀螺仪等。然而,将量子传感器从实验室原型转化为商业产品需要优化其尺寸、重量、功率和成本(简称 SWaP-C)。正如 IDTechEx 最近的一份报告所探讨的那样,实现这一目标的最成功方法是尽可能多地在高度可扩展的半导体制造工艺中制造
在华合资公司一夜裁员2000人!
在华合资公司一夜裁员2000人!
2025/04/24
月9日消息,微软在华合资公司上海微创软件宣布裁员。HR团队发出的邮件中写道:“由于地缘政治及国际业务环境的变化,微软将调整其全球战略布局,并将于2025年4月8日起正式停止在中国区的运营。这一决定意味着我们微软项目团队的相关工作也将同步终止。”需要注意的是,此次被曝关停的是微软合资公司微创软件的中国区微软项目组,并非微软中国。而微创软件成立于2002年,是一家提供数字化转型服务的外包企业,与微软长
突破!国产DUV光源技术!3nm!
突破!国产DUV光源技术!3nm!
2025/03/31
高通与Arm之间的争端进一步升级。3月25日消息,高通向欧盟委员会、美国联邦贸易委员会和韩国公平贸易委员会投诉称,Arm通过限制对其技术的访问损害竞争。作为手机芯片的龙头制造商的高通认为,Arm通过开放授权模式,让人们对其技术产生了严重依赖,同时也促成了蓬勃发展的芯片产业。高通正向全球竞争监管机构反映,Arm目前正在限制准入,以推动自身的芯片制造业务并提高利润,从而威胁到这一充满活力的市场。二者之
传感器龙头7000万拟设立三家子公司
传感器龙头7000万拟设立三家子公司
2025/03/28
3月16日,安培龙(301413)发布公告,公司于2025年3月14日召开第四届董事会第三次会议,审议通过了《关于对外投资设立香港全资子公司及泰国孙公司的议案》。根据公司自身发展战略及业务拓展需求,为进一步深耕国际市场,不断优化公司的全球产业布局,提升核心竞争力,公司拟以自有资金设立两家香港全资子公司(暂未确定名称,以下简称“香港全资子公司1”及“香港全资子公司2”)同时由前述两家公司共同出资设立
功率芯片巨头,裁员超8800人!
功率芯片巨头,裁员超8800人!
2025/03/28
功率半导体是电动汽车供应链的关键组成部分,由于电动汽车市场增长令人失望,导致其产能过剩,功率半导体制造商正在缩减员工数量并推迟投资。几大功率半导体巨头总计裁员超8800人。日本瑞萨电子计划在日本和海外的21000个岗位中裁员不到5%(约1050人),并推迟原定于2025年初开始的大规模功率半导体生产。截至2024年12月的三个月内,该公司的制造设施产能利用率仅约30%,低于上一季度的约40%。功率
又一芯企登陆科创板,称在传感器领域具备全产业链分析能力
又一芯企登陆科创板,称在传感器领域具备全产业链分析能力
2025/03/28
据科创板日报报道,胜科纳米(苏州)股份有限公司(下称“胜科纳米”)今日(3月25日)登陆科创板。该公司上市首日报收于27.46元/股,涨幅202.42%,最新市值110.75亿元。招股意向书显示,胜科纳米成立于2012年,是行业内知名的半导体第三方检测分析实验室,为半导体全产业链客户提供样品失效分析、材料分析、可靠性分析等分析实验,主要服务于客户的研发环节,被喻为“芯片全科医院”。财务方面,该公司
又一家!传感器龙头赴港上市
又一家!传感器龙头赴港上市
2025/03/28
纳芯微3月26日晚间公告,公司拟在境外发行股份(H股)并在香港联合交易所有限公司主板上市,公司将在股东大会决议有效期内选择适当的时机和发行窗口完成本次发行H股及上市。据公开信息显示,公开信息显示,纳芯微主营高性能高可靠性模拟及混合信号芯片,专注于围绕下游应用场景组织产品开发,聚焦传感器、信号链和电源管理三大产品方向,提供丰富的半导体产品及解决方案。目前,公司提供2100余款可供销售的产品型号。20
最新资讯
查看详情